去哪游讯:在面临世界百年未有之大变局时代,国家经济战略转型,以科技经济、文旅经济、绿色经济、健康经济、银发经济为支柱。2026政府报告更是把文旅、赛事和康养三大产业作融合,协同发展。由此市场上出现太多与银发消费息息相关的名词,让老百姓傻傻分不清。如果您是银发族,那您是选择养老还是享老,选择医养还是康养,选择居家还是社区,选择旅居还是康旅。
趣哪悠康旅带您一图看懂糊里糊涂的名词:

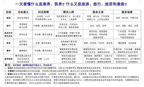
1. 旅游定义:以观光、休闲、娱乐为目的的短期外出活动,强调对目的地文化、自然景观或城市风貌的体验。普通大众以休闲游览为主、不涉及长期居住或健康管理的出游活动。
2. 旅行定义:以探索、探秘、探险为目的,注重徒步、自驾或野外生存过程与深度体验的学习、交流和体验形式。重在强调“行”的意义,而非单纯目的地。喜欢冒险、文化探索或追求个性化体验的群体,重在挑战,不涉及居住或健康管理。

3. 旅居定义:对于企业派遣、子女陪伴或气候特点而进行较长时间(数月到数年)异地生活的过程,兼具居住与体验功能,介于居住与旅游之间。 在银发人群中常被称为旅居养老或候鸟养生或康养旅居,居住地以气候宜人、环境优美、适老设施完善、生活消费配套成熟甚至拥有一定健康管理服务功能的城市、景区或旅居基地为主。
4. 康养定义:通过对亚健康人群、追求品质生活者的健康监测、营养膳食、运动疗愈等方式维护身心健康,侧重预防与调理。 以非医疗性质的健康管理为核心,不涉及治疗和康复。
5. 医养定义:针对慢病或失能人群结合医疗资源与养老服务提供专业医疗照护。 医疗属性强,需医疗机构和专业医护参与。
6. 康养旅游定义:将健康养生行动融入旅游行程,实现养中游、游中养的健康生活方式。 主要为品质生活需求者、亚健康人群、养生爱好者提供短期内的康养体验、慢享生活的出游形式。

不管是旅游还是旅行,旅居还是康旅,养老还是享老,康养还是医养都取决于个人认知和家庭环境。要想天大地大自由最大,那就要有一个能跑能跳的身体,只有健康才有选择自由的权利。趣哪悠康旅历经十二年成功打造十全十美健康享老生活新方式。
|